English
中国农科院微信公众号
农科专家在线微信公众号
MENU
当前位置: 首页» 新闻中心» 要  闻

棉花所揭示染色体倒位在陆地棉群体分化中的作用机制

【字体:

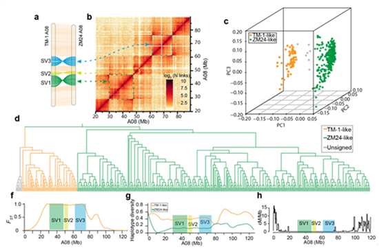
  近日,中国农业科学院棉花研究所李付广研究员团队对陆地棉种内存在的遗传变异进行了系统研究,发现染色体倒位能够抑制减数分裂重组,降低群体的单体型密度,最终导致陆地棉群体内部产生分化。该研究为解析陆地棉的群体分化提供了新的思路和见解。相关研究结果在线发表在《自然通讯(Nature Communications)》上。

  棉花是重要的工业原材料和天然纤维材料,相比于其他作物,陆地棉的遗传多样性极低,解析其形成原因,对于棉花的遗传改良具有重要的意义。研究人员通过对两种不同基因型的陆地棉进行全基因组比较分析,发现A08染色体上存在着大片段的遗传变异。该倒位能够将已发表的陆地棉核心种质资源材料分为两类,与利用SNP基因型重构的进化树的分类和主成分分析结果高度一致,表明陆地棉种内可能产生了分化。利用人工创制的群体和陆地棉核心种质资源揭示了携带倒位杂合子的棉花材料中减数分裂重组在倒位区间受到强烈的抑制作用,这种抑制作用能够降低倒位区间内的单体型密度和核酸多样性,并最终导致群体分化。该研究首次揭示倒位调控陆地棉遗传多样性,及倒位对陆地棉群体分化的影响,对于推动棉花基础生物学研究和遗传改良具有重要的意义。

  该研究得到了国家自然科学基金重大项目、自然科学基金创新研究群体项目、国家自然科学基金青年科学基金和中国农科院科技创新工程的资助。(通讯员 梁冰)

  原文链接:https://www.nature.com/articles/s41467-019-10820-x

TOP