分享到
Partial Mutation of the Synaptonemal Complex Component Increases the Genetic Recombination Frequency in Rice
Genetic recombination results in novel allele combinations and is the most important genetic phenomenon for generating variation in breeding populations. However, in most organisms, the number of genetic recombinations is tightly constrained, which hampers the introgression of new genetic traits and limits genetic variation during agricultural breeding. Therefore, the possibility of increasing genetic recombination frequency has attracted much interest from crop breeders because of the obvious practical applications in traditional breeding. However, to date, the goal of increasing the recombination frequency has not been achieved in crops.
Recently, researchers from China National Rice Research Institute (CNRRI) of CAAS found that partial loss-of-function of the rice synaptonemal complex (SC) component ZEP1 reduced the strength of genetic interference and increased the genetic recombination frequency. Further cytological and double-mutant analyses implied that those additional COs were derived from the class I pathway. Taken together, the results support the enduring controversial hypothesis that the SC has universal roles in mediating interference and limiting COs. In addition, the zep1-3 mutant retained substantial fertility, so it is very likely that the mutant could be used directly to elevate genetic variation during rice breeding. As the SC is universal among crop plants, the results could also be of great interest for the breeding of other crop plants.
This research was supported by the National Natural Science Foundation of China (31271681), the Zhejiang Provincial Natural Science Foundation of China (LZ14C130003), and the CAAS’ Agricultural Science and Technology Innovation Program (ASTIP).

Recently, researchers from China National Rice Research Institute (CNRRI) of CAAS found that partial loss-of-function of the rice synaptonemal complex (SC) component ZEP1 reduced the strength of genetic interference and increased the genetic recombination frequency. Further cytological and double-mutant analyses implied that those additional COs were derived from the class I pathway. Taken together, the results support the enduring controversial hypothesis that the SC has universal roles in mediating interference and limiting COs. In addition, the zep1-3 mutant retained substantial fertility, so it is very likely that the mutant could be used directly to elevate genetic variation during rice breeding. As the SC is universal among crop plants, the results could also be of great interest for the breeding of other crop plants.
This research was supported by the National Natural Science Foundation of China (31271681), the Zhejiang Provincial Natural Science Foundation of China (LZ14C130003), and the CAAS’ Agricultural Science and Technology Innovation Program (ASTIP).

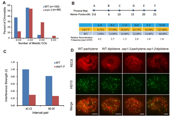
Partial mutation of the ZEP1 gene increases the genetic recombination frequency in rice. (A) Percentage of total chromatids (n) with no CO (0-CO), single (1-CO), double (2-CO), or triple COs (3-CO) in the WT and zep1-3 mutants. (B) Recombination frequencies measured between six INDEL markers (A, B, C, D, E, and F) on the 9th chromosome. The relative physical positions of the markers are shown above the chart. (C) Graph of interference strength (I) values for different adjacent interval pairs in the WT and zep1-3. (D) Partial mutation of the ZEP1 gene increases the number of HEI10 bright foci. Immunolocalization of HEI10 at the pachytene and diplotene stage in WT and zep1-3. The number of HEI10 bright foci is greater in zep1-3 compared with that in the WT. Scale bars, 5μm.
The research finding has been published in Molecular Plant on April 30th, 2015 (DOI: 10.1016/j.molp.2015.04.011). More details are available on the link bellow:
http://www.cell.com/molecular-plant/abstract/S1674-2052(15)00231-2
The research finding has been published in Molecular Plant on April 30th, 2015 (DOI: 10.1016/j.molp.2015.04.011). More details are available on the link bellow:
http://www.cell.com/molecular-plant/abstract/S1674-2052(15)00231-2
Latest News
-
Apr 18, 2024Opening Ceremony of the Training Workshop on Wheat Head Scab Resistance Breeding and Pest Control in Africa Held in CAAS
-
Apr 03, 2024IPPCAAS Co-organized the Training Workshop on Management and Application of Biopesticides in Nepal
-
Mar 28, 2024Delegation from the School of Agriculture and Food Science of University College Dublin, Ireland Visit to IAS, CAAS
-
Mar 25, 2024Director of World Food Prize Foundation visited GSCAAS
-
Mar 20, 2024Institute of Crop Sciences (ICS) and Syngenta Group Global Seeds Advance Collaborative Research in the Seed Industry